广州史上最全“长者饭堂”名单出炉!392个助餐点等合条件老人来用餐
大洋网-广州日报


广州为老街坊开设的“长者饭堂”越开越多啦!
今天,
2017中国(广州)国际老年健康产业博览会开幕,
根据现场发布的最新统计数据:
到今年7月底为止,
广州社区老人“大配餐”助餐点已有392个,
覆盖了全市137个街镇。

2017年7月18日,广州市海珠区青柳大街春晖膳房,饭菜有营养,老人吃得香。广州参考·广州日报记者莫伟浓 摄
今天,广州参考记者在博览会现场,从广州市民政局的特设展位上拿到了一份全市社区居家养老“大配餐”分布图。

这份地图显示,截至今年 7 月底,全广州已经共有助餐点 392 个。
据了解,截至2016年底,广州市户籍老年人口达154.6万,老龄化率17.8%。为应对人口老龄化,使全市154万老年人“老有所养、老有所依、老有所乐”,近年来,广州启动了以养老“大配餐”为重点的社区居家养老创新改革试点,积极构建“市中心城区 10-15 分钟,外围城区 20-25 分钟”的助餐配餐服务网络。


截至 2017 年 7 月底,全市共有助餐点 392 个, 社会化运营占比 82.4%,覆盖全市 137 个街(镇)。

值得一提的是, 越秀、海珠、黄埔、白云、南沙、番禺区相继实现助餐点街(镇)全覆盖。
截至 2017年7月底,海珠区18 条街道共设置助餐配餐服务点 51个点,已实现全区老人配餐服务全覆盖。



2017年7月18日,广州市海珠区青柳大街春晖膳房,老人们一边用餐一边聊天,公益食堂成为老街坊每天相聚的地方。广州参考·广州日报记者莫伟浓 摄
近年来,海珠区逐渐探索出了“自建厨房”和“企业配送”的配餐模式。
这种模式依托街道自身厨房,辐射大型社区设立社区配餐服务点, 引入送餐车,形成以“自建厨房”为中心辐射社区的服务网络, 增设配餐点,为辖内长者提供配送餐服务。

2017年7月18日,广州市海珠区青柳大街春晖膳房,厨师在为老人精心准备可口的午餐。广州参考·广州日报记者莫伟浓 摄
通过与有资质的配餐机构合作,依托日托、星光、家综等设施,建立老年人订餐——餐饮机构生产运送——服务平台就餐或送餐无缝对接社区服务平台,为辖内长者提供配送餐服务模式。
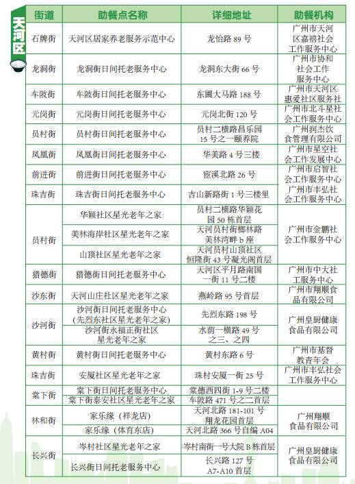
截至 2017 年 7月,天河区“大配餐”服务 已覆盖 26 个街道。


根据区民政局的补贴办法, 天河区户籍人口中:70周岁及以上老年人和特殊困难户籍老年人,每餐可享受政府补助 6 元, 老年人自付 6 元;60-69周岁老年人,每餐政府补助4元,老年人自付 8 元。
每位用餐老年人可 根据自身不同情况领取一张附有专属二维码的就餐卡,分为橙色、蓝色,在收费处出示二维码, 即可享受 6 元或 4 元的财政补助。
截至 2017 年 7 月底,越秀区共设有助餐配餐点 27 个, 覆盖18条街 222 个社区,实现了全区老人配餐服务全覆盖。

越秀区首创并实施了“互联网+养老助餐配餐点”模式, 优选 500 家食品安全B级以上餐饮企业,将老年餐餐品体系形成线上、线下完整链条,构建长者饭堂、企业配餐、互联网定餐“三位一体”运作框架,提供多样化餐食。
越秀区以服务全区老人为基础,重点关注独居孤寡、高龄、 失能等老年人的用餐需求,建立重点人群优先用餐机制,并提供义务送餐服务,形成长者饭堂为 中心、辐射全区的助餐配餐服务网络,运用餐饮连锁企业集中配送、养老机构辐射服务、委托社会组织等运营方式,实现助餐配餐点社会化运营。
自2017年1月起开展社区居家养老“大配餐”服务 体系建设,截至 7 月底,白云区已设置43个助餐配餐点,实现 22 个镇街全覆盖,服务122 个社 区(村)。 其中 41 个助餐配餐点 实现了社会化运营, 社会化运营程度达到 95%。


白云区以餐饮企业配送为主要经营模 式,并根据镇街实际情况采取自建厨房和 依托其他机构饭堂等经营模式,实现了各种经营模式的相互补充。
通过各镇街政府补一点,企业让一点,社会公益慈善力量参与,白云区政府负担 60 岁 以上困难对象就餐费用,其中,城镇“三无”、农 村散居五保、城乡低保、低收入等 60 岁以上困难对象,就餐费用全额由区政府负担。80 岁及以上 的户籍老年人,按 10 元 / 餐 / 人标准补贴。60-79 岁的户籍老年人,按 6 元 / 餐 / 人标准补贴。
荔湾区目前已在金花 街等 9 个街道开设了 14 个配餐助餐点,为附近的老年人提供配餐服务。

截至 2017年7月, 番禺区已有 35个配套点对外开放,实现了辖区内镇街全覆盖, 每天就餐人数达840 人。镇街与政府推荐餐饮配送企业签订合作协议,配餐服务采取集中定点供餐为主, 配送上门服务为辅。

截至 2017 年7月底,黄埔区共设立助餐配餐点140 个,已实现全区街镇全覆盖,




黄埔区已投入 2千多万元专项用于配餐体系构建和午餐服务补助,其中户籍 60 岁以上特殊困难和 80岁以上老人可享受免费助餐。
南沙区9 个镇街已设立 30 个就餐点, 覆盖了 23 个社区、32 条村,已实现全区镇街全覆盖。

南沙区借力南沙时间银行平台广泛发展助餐配餐服务志愿工 作,在就餐点设立时间银行配餐服务站,为老年人承担代收自费 部分餐费、送餐上门、清洁等助餐配餐工作。
截止今年7月底,花都区有8个街(镇)12个助餐点开展老年人助餐配餐服务。

花都区城镇“三无”和农村“五保”等符合政府资助条件的居家养老服务对象,可免费享受爱心午餐,其他独居、孤寡、残疾、失能等困难老人可享受政府补贴的低价爱心午餐。
花都区探索邻里互助的助餐配餐服务模式,由老人或其亲属与街镇居家养老服务部共同挑选服务员,服务员与老人为邻里关系,或者是老人亲属。服务员每周五在家里做好午餐送到老人家里。
“大配餐” 服务点目前以荔城街为主。

荔城街居家养老服务中心推出“大 配餐”长者膳食支援服务项目,已为76名60周岁以上户籍老人 提供助餐配餐服务。 针对不同老人的情况, 配餐资助类别分为全 资助、半资助和自费, 餐费分别为0元、4元、8元,其余费用由政府 补助。
居家养老服务中心与荔城街两家餐饮公司合作,餐饮公司根据营养师搭配的午餐菜单做好饭菜送至居家养老服务中心,由送餐阿姨送餐上门或老人直接在居家养老服务中心食用。
从化目前有一个老人配餐点,位于吕田镇的吕田日间托老服务中心,地址为吕田镇北街10号。

独自用餐感到孤单?
行动不便做饭困难?
独居老年人吃饭不易,
但有了“大配餐”
一蔬一肉尽显温情。
文:广州参考·广州日报记者 卢文洁
图:广州参考·广州日报记者 莫伟浓
广州参考·广州日报编辑 刘宇
