昆明确定2020年前城建7个重点建设区 15个重点改善区
昆明信息港
昆明信息港讯 记者江枫 昆明市规划局近日公布了经市政府批准的《昆明市城市近期建设规划(2016-2020 年)》,规划涉及产业提升、民生改善、交通建设等诸多方面,其中,规划明确盘龙区东白沙河片区、长水国际机场生活配套服务区、空港经济区临空产业区等7个区域,为城市重点建设区,王家桥片区、龙泉路沿线、北仓片区等15个区域,为城市重点改善区。
按照规划,2020年昆明城镇建设用地规模要控制在430平方公里左右,人均规划建设用地规模为100平方米。其中主城区规划建设用地规模为330平方公里;呈贡区规划建设用地规模为85平方公里;滇中新区空港片区规划建设用地规模为15平方公里。主城区主要优化城市功能,提升内涵,呈贡区和滇中新区空港片区做适度的外延拓展。
昆明主城区的空间发展思路,是围绕工业外迁、城市更新改造和城市品质提升的发展策略,以城市道路与交通设施提升和绿地广场的建设为主,适度提高城市商业服务业设施用地比例。此外,整合现有主城区内工业用地和物流仓储用地,开展“退二进三”工作,逐步将该区域内现有工业搬迁至滇中新区及周边县市工业园区内集中发展。进一步优化提升城市功能,发展现代服务业,保护历史文化风貌,完善交通、市政等基础设施,实施环滇池环境综合治理及公园、山体水体自然环境保育工程,将主城区建设成为特色鲜明、文化底蕴丰厚、综合服务完备的城市核心区。
呈贡区的空间发展思路,是依托马金铺高新技术产业基地重点发展电子信息技术、电力装备制造、生物科技与生物制药、新能源、新材料等高新技术产业,依托现有公共设施和重大基础设施,建设成为相对独立、功能完善、环境优美、交通便捷、公共服务设施发达的现代化城区。
滇中新区空港片区的空间发展策略,是依托昆明长水国际机场,以发展临空经济为核心,协调好机场与外部地区的交通联系,实现不同交通系统的高效转换。保护机场净空、电磁环境、周边生态环境,推进绿色机场建设目标,建成中国面向东南亚、南亚,连接欧亚的航空客运枢纽和航空物流中心。
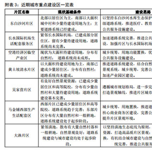
规划指出,城市重点建设区是对全市城镇空间格局优化和整体功能提升具有重要作用,需要统筹各类公共资源进行集中建设和辅以最优政策保障的地区,昆明近期建设的重点地区共有7个,分别为盘龙区东白沙河片区;长水国际机场生活配套服务区;空港经济区临空产业区;黄土坡清水片区;吴家营片区;马金铺西部生产生活配套区;大渔片区。
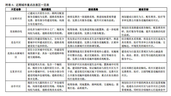
城市重点改善区,主要针对体现城市形象与面貌的重点空间,以及区位条件较佳、有较好发展基础,但环境负荷过重、配套设施不完善、综合环境较差、城市交通梗塞等对城市整体功能提升和产业发展造成不利影响的地区。昆明近期的城市重点改善区共有15个,分别为王家桥片区;龙泉路沿线;北仓片区;北部山水新城片区;五里多片区;凉亭片区;巫家坝片区;五甲塘片区;三个半岛片区;马街片区;草海片区;前卫片区;滇中空港门户片区;金马片区;斗南西片区。
昆明近期要建设的7个重点地区:

昆明近期要重点改善的区域:


