史上最全!2017年沈阳13个县(市)区学区划分方案出炉!
沈阳晚报

今天下午,
沈阳市教育局公布了2017学区划分方案,
与往年只公布市内五区方案不同,
今年13个县(市)区的小学、初中方案都向社会统一公布。

你家属于哪个学区?
孩子上哪所学校?
快来看看吧!

来看看最新发布的权威消息!
2017年和平区学位分配表(小学)

两证(房证、户口本)合一、人户合一;
房主为父母(父母无房的需提供无房证明,可为祖父母或外祖父母)、与父母同户同住;房证、户口1年以上(8月31日前);
学区内每套住房3年内只能保证安排一名适龄儿童入学(非独生子女家庭除外)。
不同时符合上述条件的,按相对就近,回避热点校的原则进行分配。
到2020年,热点学校要求房证、户口满2年以上;
到2021年,热点学校要求房证、户口满3年以上。
由于学校在持续规划建设中,学区划分不固定,以当年官方公布为准。

1、两证(房证、户口本)合一、人户合一;
房主为父母(父母无房的需提供无房证明,可为祖父母或外祖父母)、与父母同户同住;房证、户口1年以上(8月31日前);
2、学区内每套住房3年内只能保证安排一名适龄儿童入学(非独生子女家庭除外)。
3、不同时符合上述条件的,按相对就近,回避热点校的原则进行分配。
到2020年,热点学校要求房证、户口满2年以上;
到2021年,热点学校要求房证、户口满3年以上。
由于学校在持续规划建设中,学区划分不固定,以当年官方公布为准。

1、热点学校继续执行户籍转入时间限制,户口簿、房证两证统一,人户不分开,学生与父母同住,房证、户口三年以上,同时要求学区内每套住房小学3年内只能安排一名适龄儿童入学(非独生子女家庭除外)。
2、不符合上述条件的,按相对就近、回避热点校的原则进行分配。
3、随迁人员子女就读由教育局按照相对就近原则分配到指定学校。
4、二经三校停止招生,合并至文化路小学;文艺一校停止招生,合并至文艺二校;东陵小学停止招生,组建朝阳一校东部校区;东陵小学高官台校区停止招生,组建朝阳一校高官台校区。

1、热点学校继续执行户籍转入时间限制,户口簿、房证两证统一,人户不分开,学生与父母同住,房证、户口三年以上
2、同时要求学区内每套住房3年内只能安排一名小升初学生入学(非独生子女家庭除外)。不符合上述条件的,按相对就近、回避热点校的原则进行分配。
3、随迁子女就读由教育局按照相对就近原则分配到指定学校。

1、要求两证(房证、户口本)统一、实地居住。两证不统一、人户分离的由教育局按照相对就近入学原则统一分配。
2、热点学校根据当年学区内普查生源情况,执行户籍转入时间的限制(以房证、户口本时间为准),不满足年限要求的,由教育局按照相对就近入学原则统一分配。
3、2017年的学区划分按照皇姑区2006年街道办事处合并前的社区进行划分。
新建楼盘不在学区划分范围内

1、要求两证(房证、户口本)统一、实地居住。两证不统一、人户分离的由教育局按照相对就近入学原则统一分配。
2、热点学校根据当年学区内普查生源情况,执行户籍转入时间的限制(以房证、户口本时间为准),不满足年限要求的,由教育局按照相对就近入学原则统一分配。
3、2017年的学区划分按照皇姑区2006年街道办事处合并前的社区进行划分。
4、新建楼盘不在学区划分范围内。

1、两证(房证、户口本)合一、人户合一;房主为父母(父母无房的需提供无房证明,可为祖父母或外祖父母)、与父母同户同住。
2、房证、户口1年以上(8月31日前办理结束);到2020年,热点学校要求房证、户口满2年以上;到2021年,热点学校要求房证、户口满3年以上。
3、学区内每套住房3年内只能保证安排一名适龄儿童入学(非独生子女家庭除外)。
4、不同时符合上述条件的适龄儿童、随迁子女,按相对就近,回避热点学校的原则统一安排到指定接收学校就读。
备注:由于学校在持续规划建设中,学区划分不固定,以当年官方公布为准。

1、两证(房证、户口本)合一、人户合一;房主为父母(父母无房的需提供无房证明,可为祖父母或外祖父母)、与父母同户同住。
2、房证、户口1年以上(8月31日前办理结束);到2020年,热点学校要求房证、户口满2年以上;到2021年,热点学校要求房证、户口满3年以上。
3、学区内每套住房3年内只能保证安排一名适龄儿童入学(非独生子女家庭除外)。
4、不同时符合上述条件的适龄儿童、随迁子女,按相对就近,回避热点学校的原则统一安排到指定接收学校就读。
备注:由于学校在持续规划建设中,学区划分不固定,以当年官方公布为准。

1、两证(房证、户口本)合一、人户合一;房主为父母(父母无房的需提供无房证明,可为祖父母或外祖父母)、与父母同户同住。
2、房证、户口1年以上(8月31日前办理结束);到2020年,热点学校要求房证、户口满2年以上;到2021年,热点学校要求房证、户口满3年以上。
3、学区内每套住房3年内只能保证安排一名适龄儿童入学(非独生子女家庭除外)。
4、不同时符合上述条件的适龄儿童、随迁子女,按相对就近,回避热点学校的原则统一安排到指定接收学校就读。
5、由于学校在持续规划建设中,学区划分不固定,以当年官方公布为准。

1、两证(房证、户口本)合一、人户合一;房主为父母(父母无房的需提供无房证明,可为祖父母或外祖父母)、与父母同户同住。
2、房证、户口1年以上(8月31日前办理结束);到2020年,热点学校要求房证、户口满2年以上;到2021年,热点学校要求房证、户口满3年以上。
3、学区内每套住房3年内只能保证安排一名适龄儿童入学(非独生子女家庭除外)。
4、不同时符合上述条件的适龄儿童、随迁子女,按相对就近,回避热点学校的原则统一安排到指定接收学校就读。
5、由于学校在持续规划建设中,学区划分不固定,以当年官方公布为准。



1.在浑南区内拥有达到入住条件且已缴纳契税的房产,房主为父母,且与父母同户同住。
2.父母无房的可落户祖父母或外祖父母家,全家落户时间在三年以上,同时需提供沈阳市不动产登记中心开具的父母双方在沈无房证明。
3.不符合上述条件的和外地来沈务工人员子女需提供户口本、居住证、务工证明和儿童预防接种证申请入学,按照相对就近、回避学位紧张学校原则进行分配。
4.报名数大于招生计划数的学校,首先安排两证统一(户口、房证一致,人户不分离)的学生入学,其次安排两证不统一(按取得房证或备案合同时间先后排序)的学生入学。
5.学区内每套住房3年内只能安排一名适龄儿童入学(非独生子女家庭除外)。
6.对于因身体健康等原因确需延缓入学的,父母或其他法定监护人应向教育局提出书面申请,获批准后方可延缓入学,不得擅自以在家学习替代国家统一实施的义务教育。
7.补充说明:
(1)三年内将逐步对学位紧张学校实行两证(房证、户口)统一,并设定年限。
(2)2018年对学位紧张的学校实行两证统一,房主为父母,且与父母同户同住,户口、房证满一年以上。
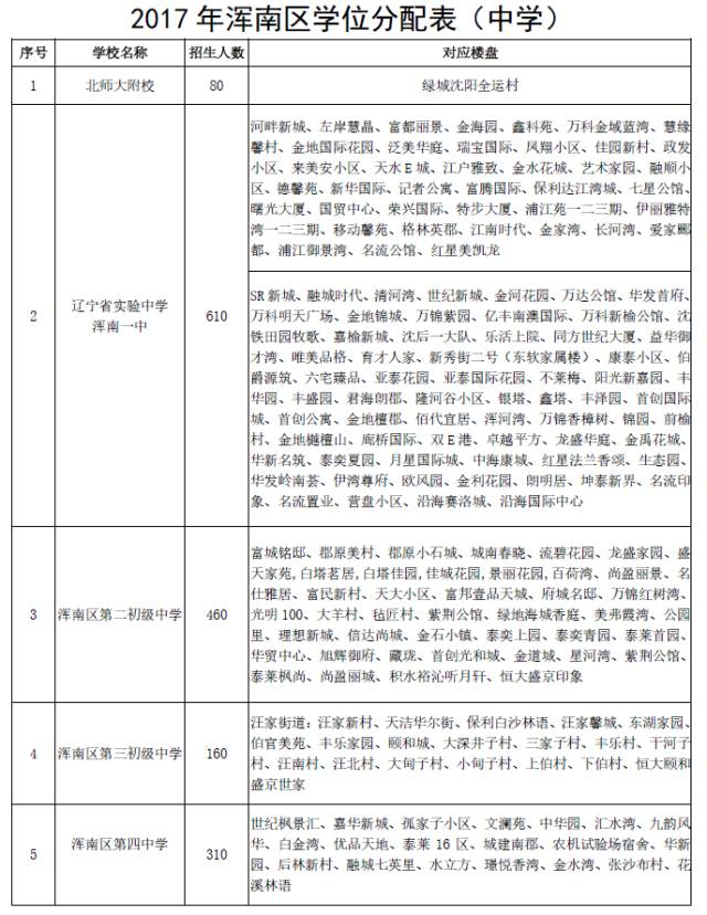
2017年浑南区学位分配表(初中)

1.在浑南区内拥有达到入住条件且已缴纳契税的房产,房主为父母,且与父母同户同住。
2.父母无房的可落户祖父母或外祖父母家,全家落户时间在三年以上,同时需提供沈阳市不动产登记中心开具的父母双方在沈无房证明。
3.不符合上述条件的和外地来沈务工人员子女需提供户口本、居住证、务工证明申请入学,按照相对就近、回避学位紧张学校原则进行分配。
4.报名数大于招生计划数的学校,首先安排两证统一(户口、房证一致,人户不分离)的学生入学,其次安排两证不统一(按取得房证或备案合同时间先后排序)的学生入学。
5.学区内每套住房3年内只能安排一名小升初学生入学(非独生子女家庭除外)。
6.对于因身体健康等原因确需延缓入学的,父母或其他法定监护人应向教育局提出书面申请,获批准后方可延缓入学,不得擅自以在家学习替代国家统一实施的义务教育。
7.补充说明:
(1)三年内将逐步对学位紧张学校实行两证(房证、户口)统一,并设定年限。
(2)2018年对学位紧张的学校实行两证统一,房主为父母,且与父母同户同住,户口、房证满一年以上。
2017年于洪区学位分配表(小学)



热点学校要求:一房一户、两证合一、人户合一、实地居住、房主为父母;房主为祖父母、外祖父母,需同户、同住并提供父母无房证明;同时,要求房户满一年以上且每套住房3年内只能保证安排一名适龄儿童入学(非独生子女家庭除外)。不同时符合上述条件的,按相对就近,回避热点校的原则进行分配。
合作学校要求:根据相应合作协议规定执行,并依据当年普查生源实际情况予以调整。不符合相应条件的按相对就近、回避热点校的原则进行分配。
备注:由于学校在持续规划建设中,且每年学生人数变动较大,学区划分不固定,以当年官方公布为准。
2017年于洪区学位分配表(初中)
热点学校要求:一房一户、两证合一、人户合一、实地居住、房主为父母;房主为祖父母、外祖父母,需同户、同住并提供父母无房证明;同时,要求房户满一年以上且每套住房3年内只能保证安排一名适龄儿童入学(非独生子女家庭除外)。不同时符合上述条件的,按相对就近,回避热点校的原则进行分配。
合作学校要求:根据相应合作协议规定执行,并依据当年普查生源实际情况予以调整。不符合相应条件的按相对就近、回避热点校的原则进行分配。
备注:由于学校在持续规划建设中,且每年学生人数变动较大,学区划分不固定,以当年官方公布为准。
2017年苏家屯区学位分配表(小学)
小学入学要求:
房证、户口簿两证统一;学生与父母同住,房屋产权为学生父母;当房屋产权为祖父母或外祖父母时,要求学生全家与祖父母、外祖父母同一户口;当两证(户口簿、房证)不统一、人户分离或其它情况时,由教育局按照相对就近原则统一分配。
2017年苏家屯区学位分配表(初中)
中学入学要求:
房证、户口簿两证统一;学生与父母同住,房屋产权为学生父母;当房屋产权为祖父母或外祖父母时,要求学生全家与祖父母、外祖父母同一户口;当两证(户口簿、房证)不统一、人户分离或其它情况时,由教育局按照相对就近原则统一分配。
2017年沈北新区学位分配表(小学)
备注: 表中社区是合并前的社区
2017年沈北新区学位分配表(初中)

备注: 表中社区是合并前的社区
2017年辽中区学位分配表(小学)

蒲西街道学区划分以父母房产为依据 。
2017年辽中区学位分配表(初中)
蒲西街道学区划分以父母房产为依据。
2017年新民市学位分配表(小学)

热点学校要求:按照两证合一(人户一致)、一证(房证)、购房合同(房主为父母)、三代同堂(父母的无房证明,同户同住可为祖父母或外祖父母)、单独户口的先后顺序。学位已满的按相对就近,回避热点校的原则进行分配。
2017年新民市学位分配表(初中)

热点学校要求:按照两证合一(人户一致)、一证(房证)、购房合同(房主为父母)、三代同堂(父母的无房证明,同户同住可为祖父母或外祖父母)、单独户口的先后顺序。学位已满的按相对就近,回避热点校的原则进行分配。
2017年法库县学位分配表(小学)

热点学校要求:两证合一、人户合一、与父母同户同住,房证、户口应在2013年10月1日前迁入。不同时符合上述条件的,按相对就近,回避热点校的原则进行分配。
2017年法库县学位分配表(初中)


备注(热点学校要求):带*号的为共有学区,适龄儿童、少年入学按照相对就近的原则以实际居住地为准。
2017年康平县学位分配表(初中)


今年,沈河区结合“幸福沈河共同缔造”和优化营商环境大背景,充分体现惠及民生理念,对部分学区进行整合,进一步扩大优质教育资源。
小学:文艺二校全面整合文艺一校,文化路小学全面整合二经三校,同时增加文翠社区。东陵小学停止招生,组建朝阳一校东部校区。东陵小学高官台校区停止招生,组建朝阳一校高官台校区。
初中:第七中学新增双路、文翠两个社区,第七中学东部校区新增东塔、双安两个社区。第七中学八十二中学校区增加新兴、勒石、南塔、荟萃、塔园五个社区。
需要提醒的是,新划入热点学校的社区,入学条件也需满足热点学校入学条件。如不符合入学条件,按相对就近、回避热点校的原则进行分配。
今年,和平区以原有大学区为基础,依托优质名校、结合地域实际,区内义务教育32所中小学(22所小学、10所初中)共组建十一个教育集团,其中小学七个教育集团,初中三个教育集团,中小学一个民族教育集团。教育集团内部,除集团总校外,其余均变更为总校所辖分校或校区。
今年和平区新增西塔街道金融广场社区,小学学区为南京一校西塔分校,初中学区为126中学。
小学:新增福安社区、铂悦社区两个社区,福安社区位置原属柳邻社区,划入107分校(96校区)小学部;铂悦社区位置原属于领域社区,划入杏坛集团东站校区。另外,调整前进街道办事处汇泽社区小学学区。汇泽社区原小学学区为望花小学,现将汇泽社区小学学区调整为望花一校。
初中:139中学因原址拆迁建设,迁入原92中学(北海街)办学。
新增福安社区划入107中学分校(原96学校中学部)、新增铂悦社区划入111中学。
同时调整了部分社区学区分配。汇泽、福居、蓝庭、新望、望花社区从139中学调整到沈大附属实验学校;荣乐社区从136中学调整到兴东中学。锦园社区从136中学调整到博才中学。
和睦路小学并入杏坛集团
小学有三个变化:
1、童晖小学东部校区第二年招生,对应翰林世家小区。
2、珠五实验校梅江校区 ,在去年基础上,新增溪湖(非珠五北部校区学区)
3、珠江五校北部校区 ,由去年溪湖和方溪湖村变为保利溪湖林语、中冶溪湖芳亭、万科金域华府、碧桂园学府一号、方溪湖村(原村民)
初中:四十三中学天山校区今年启用,对应中海西社区。中海西社区的学生不必像前两年到总校上学了。
首次公布区内五所民办初中招生计划
小学:由于迎宾路地区、于洪新城地区学额增多,今年学区划分有调整。迎宾路地区东湖秀景、东湖街和洪湖街无名小区等学区由东湖学校调整到于洪小学。于洪新城地区益格风情湾一、二、三期学区由华城学校调整到于台小学。新建楼盘璞邸花园划入于洪新城第一小学;润江华府、香槟新坐标划入造化小学;宝能水岸康城划入平罗小学。
初中:因东湖学校学位紧张,把丁香小学居住在意大利风情小镇、丁香湖畔新城、丁香老小区的毕业生调整到174中学。所有新增楼盘按原街路所辖片区划分学区。
浑南区学区划分对应楼盘,而非社区。今年新增4所小学和1所初中。分别是浑南区第八小学(省实验合作校)、浑南区第九小学(沈阳市教育研究院附属小学)、浑南区第十一小学(沈阳建筑大学附属小学)和浑南区第十二小学(浑南一校荣盛校区)。初中新增浑南区第五初级中学。
浑南区规定,报名数大于招生计划数的学校,首先安排两证统一(户口、房证一致,人户不分离)的学生入学,其次安排两证不统一(按取得房证或备案合同时间先后排序)的学生入学。另外,浑南区三年内将逐步对学位紧张学校实行两证(房证、户口)统一,并设定年限。2018年对学位紧张的学校实行两证统一,房主为父母,且与父母同户同住,户口、房证满一年以上。

三年后和平大东铁西热点校户口房证年限要求提高
从2020年起,和平、铁西、大东三城区热点学校对房证、户口时限要求将有变化,门槛略有提高。目前,这三个城区对房证、户口的要求均为满一年。从2020年起,三区均要求户口、房证需满两年,从2021年起,户口、房证需满三年。
孩子学业无小事
赶紧分享给更多的家长吧!


沈阳晚报、沈报融媒记者 王月
新媒体编辑:高薇 实习生 杨雪