云南昆明:交通违章罚单 现二维码骗局!
央视


近日,有昆明网友反映,遇到不法分子冒充交警贴出违停罚单,通过扫二维码缴罚款进行诈骗。
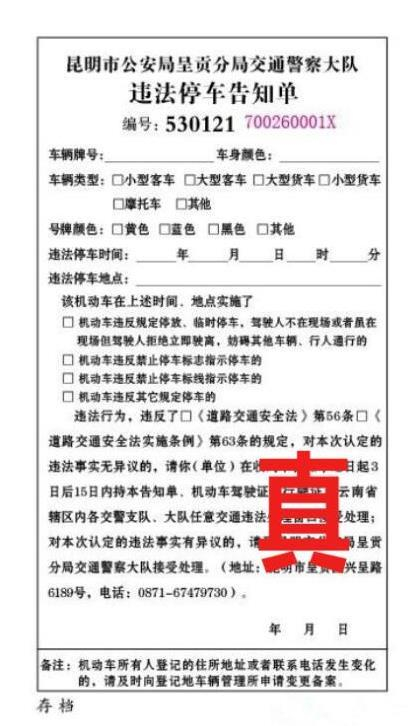
网友发布的微博内容显示:自己遇到的罚单上面印有一个二维码,这张 “罚单”的车主是8月12日在石龙路,因违法停车被罚款150元。在这张“违法停车告知单”上,编号、车牌号、车辆类型、违停时间、违反法规及罚款金额等内容都有,甚至还有印章。
然而,我们用微信来扫一下,识别图中的二维码,扫完之后就显示转账150元到一个个人用户 ,叫某某华的用户上面 ,直接转账给了一个个人的账号。随后,记者扫描了这张假罚单上的二维码进行实验,发现对方账号已被冻结,无法付款。
目前,云南昆明交警支队涉车大队已对此事立案调查。
交警提醒:正规的交通违章罚单上不会有扫码交罚款的二维码,更不会让车主将罚款缴入个人用户名下。交警贴出的违停罚单分黄色和白色两种,白色机打罚单上除了车主签名一栏外,其余全是现场打印,只有黄色的罚单上由处罚交警手写车辆信息及车辆违停的时间、地点,请广大驾驶员不要随意停车,注意识别交通违章罚单真伪!(央视记者 陈政)
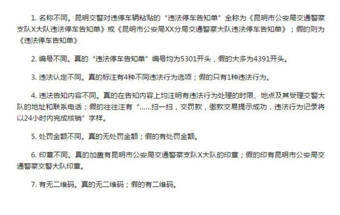
真假罚单具体有何不同?看下图↓↓↓↓↓↓↓↓

牢记不同,谨防受骗!