心痛!实拍震后九寨沟:火花海受损严重,水都快没了!最新伤亡19死247伤
四川在线-华西都市报
8月8日21时19分,四川阿坝州九寨沟县发生7.0级地震。
据阿坝州政府应急办消息,截至8月9日13时10分,经初步核查,“8·8”九寨沟地震已致19人死亡,247人受伤(40人重伤,其中7人已转院,4人转至绵阳中心医院,3人转至四川大学华西医院,其余已全部转移到九寨沟县人民医院和县中藏医院;207人轻伤)。死亡和受伤情况主要发生在漳扎镇辖区内。经仔细核查,已排除火花海有堰塞湖情况。
震前与震后九寨沟对比图
视频猛戳▼
震区最新情况汇总
实拍震后九寨沟:美丽的火花海水都没了
8月8日晚,九寨沟地震,震中距著名景点火花海西北约5.3公里。地震后,著名景点火花海的水都没有了。愿九寨沟能早日恢复昔日美景!
现在火花海

原来的火花海景点

地震发生后,景区工作人员在景区内展开排查,搜寻失踪人员,查看并统计灾情。目前景区道路多个海子存在不同程度受损,多处山体垮塌。
四川省国网电力公司前方救援人员发回的视频显示,公路路面被地震破坏,产生约两米深巨坑,震后甘海子公路现深约2米裂缝。





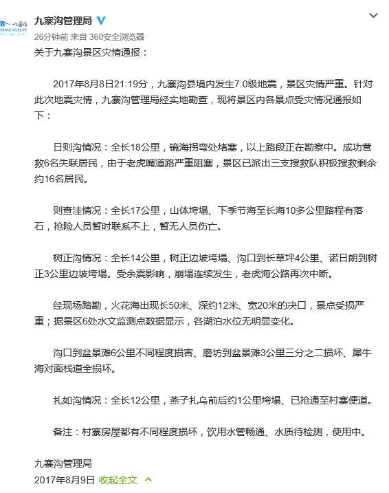
关于九寨沟景区灾情通报:

2017年8月8日21:19分,九寨沟县境内发生7.0级地震,景区灾情严重。针对此次地震灾情,九寨沟管理局经实地勘查,现将景区内各景点受灾情况通报如下:
日则沟情况:全长18公里,镜海拐弯处堵塞,以上路段正在勘察中。成功营救6名失联居民,由于老虎嘴道路严重阻塞,景区已派出三支搜救队积极搜救剩余约16名居民。
则查洼情况:全长17公里,山体垮塌、下季节海至长海10多公里路程有落石,抢险人员暂时联系不上,暂无人员伤亡。
树正沟情况:全长14公里,树正边坡垮塌、沟口到长草坪4公里、诺日朗到树正3公里边坡垮塌。受余震影响,崩塌连续发生,老虎海公路再次中断。
经现场踏勘,火花海出现长50米、深约12米、宽20米的决口,景点受损严重;据景区6处水文监测点数据显示,各湖泊水位无明显变化。
沟口到盆景滩6公里不同程度损害、磨坊到盆景滩3公里三分之二损坏、犀牛海对面栈道全损坏。
扎如沟情况:全长12公里,燕子扎乌前后约1公里垮塌、已抢通至村寨便道。
备注:村寨房屋都有不同程度损坏,饮用水管畅通、水质待检测,使用中。
九寨沟管理局
2017年8月9日
震后首份高清灾情侦察影像图公开
没有堰塞湖 海子变黄
13点30分,西部空军航空兵某团架运-9飞机带回的1000余张第一手震区侦察影像资料“落地”,本次航拍的面积以震中为原点,涉及方圆20公里区域。这些震区的高精度航拍大图有助于我们了解地震给山河带来的影响和创伤。


机长杨宝平介绍,这次航拍拍了将近两小时, 从影像资料来看,沒有看到堰塞湖,但看见余震后山上碎石较多,还有当地几个海子的水变色,原来碧蓝碧蓝变为黄色。




九寨天堂酒店已确认3人遇难
9日15时洲际酒店集团发布最新消息称,洲际酒店集团有两家酒店在地震受影响地区,其中九寨天堂洲际大饭店的建筑受到一定影响。根据最新统计,一位客人和两名员工在此次地震中遇难,18 人受伤并已送医。九寨天堂甲蕃古城假日酒店确认无人员伤亡。
4.5万余名游客得到转移
9日14时30分,记者从四川省政府新闻办获悉,现场救援民警深入灾区17个乡镇,配合党委政府进村入户,开展全方位拉网式排查。截至目前,已将游客4.5万余人、车辆5325台有序转移出地震区域,现还有1000余名自由行游客安置在安全地带等候转移。
进入一级战备状态,消防官兵正在救援
地震发生后,四川省消防总队第一时间启动地质灾害跨区域应急预案,全省消防部队立即进入一级战备状态,快速集结地震救援力量赶赴现场。总队分3批次共调派总队全勤指挥部及20个支队235辆车、1251名官兵、30条搜救犬、55台生命探测仪驰援救灾现场。
九寨天堂酒店是此次地震重灾区,阿坝州消防支队今晨到达受灾现场。记者从前方救援消防部队获悉,九寨天堂酒店大厅有垮塌,有人员被埋压,消防官兵正全力展开救援。
地震发生后,公安部消防局启动1级应急响应,并紧急调配各地救援力量赶赴灾区。据公安部消防局指挥中心主任尹燕福介绍,截至8点当地消防接警179起;警情集中在九寨天堂、九倒拐、甘海子三大景点区域,滇藏等省份千余消防官兵集结待命。
财政部、民政部
向四川省安排1亿元中央救灾资金
8月9日,财政部、民政部安排1亿元中央救灾资金,支持四川做好受灾群众生活救助工作。
资金主要用于四川九寨沟7.0级地震和凉山州普格县泥石流灾区受灾群众紧急转移安置、过渡期生活救助、倒损民房恢复重建和向因灾遇难人员家属发放抚慰金等工作。
共青团四川省委发出倡议:
志愿者暂时不要盲目前往灾区
目前,九寨沟广大党员、群众正全力投入到救灾当中,共青团四川省委发出倡议,倡议志愿者和社会组织伙伴,专业、理性、有序参与“8.8”九寨沟救灾工作,在未与当地政府及相关部门取得联系前,暂时不要盲目前往灾区,留出救援通道。
团省委拟立即成立四川省社会组织和志愿者协调中心,拟在九寨沟建立工作站,协调志愿者和社会组织伙伴有序参与。
此前消息:
◆独家视频 | 九寨沟7.0级地震震中航拍画面首次发回!景区无大恙,沟内已无游客
◆全力救人!九寨沟7.0级地震已致13人死亡,175人受伤
◆四川阿坝州九寨沟县发生7.0级地震!九黄环线全线交通管制,社会车辆请勿驶入,让出救援通道!
封面新闻记者李媛莉 雷远东 见习记者 熊英英
综合未来网、人民日报、新华视点、央视新闻、中国新闻网、新华网等
更多前方最新消息
请持续关注华西都市报-封面新闻

长按二维码,关注华西都市报官方微信
【本文来自微信公众号“华西都市报”】