健身房、图书馆、WiFi全覆盖、车位1:1、挨着公交/地铁…原来共有产权房如此“豪华”
每日经济新闻
5分钟时间看完新闻,文末有福利相赠
8月3日,北京发布拟推共有产权房的消息(详情点击:北京拟推“共有产权住房”,刚需族笑了,这群人急了),对于购房族来说,这犹如炎炎夏季中喝上了一口冰镇饮料。很多人怦然心动,畅想这次终于能买上房了,但也有人持怀疑态度,共有产权房这一口冰镇饮料真的能解渴吗?
怀疑者有他们的理由。
在提出共有产权住房之前,北京的保障性住房包括了公租房、经济适用房、自住房等多种类型,但是在具体的实施过程中,曾出现过部分公租房空置和部分自住房遭遇弃购、弃选的尴尬。而究其原因无外乎是,这些楼盘项目的位置过于偏僻,配套设施不足,户型等与商品房相差太多等。

不过这一次,北京直接规定了共有产权房的位置、配套设施、容积率、绿化、车位、装修等方面的要求,标准不输普通商品住房,甚至其中要求图书馆、健身馆、咖啡馆作为标准配备,实现小区无线网络(WiFi)全覆盖、安装人脸识别系统等,已经超越了多数普通商品住房小区。
这次的共有产权房似乎不再是“看上去很美”。

图书馆、健身馆等成标配
安装人脸识别系统
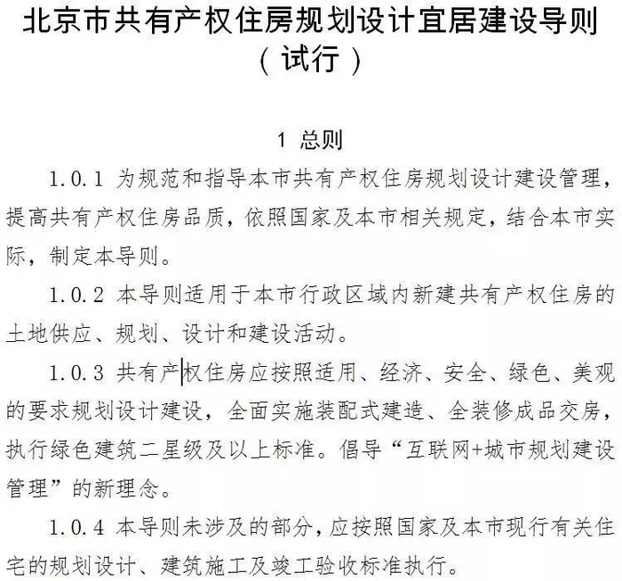
北京对共有产权房的这些要求体现在《北京市共有产权住房规划设计宜居建设导则(试行)》(以下简称《导则》)中。

根据《导则》,共有产权住房应按照适用、经济、安全、绿色、美观的要求规划设计建设,全面实施全装修成品交房,执行绿色建筑二星级及以上标准。倡导“互联网+城市规划建设管理”的新理念。
共有产权住房项目在选址上,优先选择公共服务设施和市政基础设施条件齐全的区域,应与公交系统或轨道交通网络紧密衔接。这一规定,保证了共有产权住房的位置不会太偏。
在容积率方面,城六区共有产权住房项目容积率不应高于2.8,城六区以外共有产权住房项目容积率原则上不应高于2.5,且封闭组团内应实现人车分流。容积率是体现小区密度的重要指标,每经小编(微信号:nbdnews)通过链家查询发现,均价在5万-6万间的北京新房容积率多在在2.2-3.8之间,最高2.8的限制比很多普通商品房的要求还要高,保证了小区空间上的舒适性。

对于共有产权小区的停车位数量,原则上,城六区不低于1.0辆/户,城六区以外不低于1.1辆/户。另外,还要按照要求配建电动车停车位,并按要求配置自用充电桩等设施。而自行车的停车位则宜在地面设置,并结合公共空间考虑共享单车的停车需求。
在其他小区配套方面,《导则》中规定,共有产权小区的绿化景观与公共空间以大乔木为绿化骨架,绿地配植乔木不应少于3株/100平方米。社区配套公共服务设施除按照《北京市居住公共服务设施配置指标》要求外,还应将图书馆、健身馆、咖啡馆作为标准配置,形成居民学习、健身、交流的场所。目前,这一标准在很多商品房小区都没有做到。
同时,建设智慧社区是共有产权住房的一大亮点。《导则》要求在共有产权住房中推广使用智能化建筑技术。全面推行三网融合,实现小区无线网络(WiFi)全覆盖。安装人脸识别系统,试点建造智能化小型公用仓库。

北京晚报报道称,有规划专家看过该《导则》后表示,这份导则的标准很高,对共有产权住房的设计,以及质量和品质的要求,标准都很高,比商品房不低,有些指标甚至比商品房的还要高。体现了政府对于政策房宜居、品质的重视。

专家:共有产权房不是人人都能轻松享有
不难想象,今后同地段、户型相近,共有产权住房相比商品普通商品住房将具有更大的吸引力。
不过,并不是每个人都有资格得到这块“天下掉下来的馅饼”。
统计数据显示,自2014年实施保障性住房设计方案专家审查至今,北京已累计审查保障性住房项目规模1400万平方米,19万套。
不过,要想抢到地段优越的保障性住房并不容易。
中国新闻周刊报道称,我爱我家朝阳公园门店的张先生说道,“买到自住房的概率就和中彩票一样低。”每个地段好的自住房项目都会引起大规模抢购,中签率基本维持在100:1。

“地段好的共有产权房也许并不容易买到。”多位房产专家认为,在北京住房市场的供需关系中,永远都是“僧多粥少”。
“共有产权房绝对不是免费的午餐,不是人人都可以轻松享有。”中国城市房地产研究院院长谢逸枫指出。从共有产权房的购买对象和申请流程看,有户口、年龄、家庭、住房、婚姻、选房次数、摇号等严苛的限制条件。从共有产权的房源数量看,70%的共有产权房房源将划给人才,真正投入市场的部分只有30%。从共有产权房的转让条件看,有年龄、对象、比例等层层限制,实际上增加了共有产权房流通的难度。
每经编辑 何小桃
每日三问第48期
你怎么看北京拟推行的共有产权房?
欢迎在下方评论区给小编留言讨论,小编将择优放出部分网友的评论。在这条新闻发布后24小时,评论获得点赞数排前三的网友,将分别获得:
1.价值150元的打车现金券
2.价值100元的图书卡
3.价值50元的咖啡券
想要获得这些奖品,就赶快留言来参与吧!
(获奖名单将在明日晚间间微信头条公布)
每日三问第45期获奖名单公布:

请以上三位获奖网友就在本文评论区留下您的电话号码(本留言不会公开),小编将与您联系,并奉上奖品。
