新浪新闻

南宁小学招生地段出炉 新建学校怎么划范围?

中国新闻网

关注

▲广西头条NEWS,广西最独具视角的时政新媒体!

6月10日-11日,南宁各城区陆续公布今年小学招生地段。据了解,今年秋季学期,南宁将有10所新建小学投入使用。

今年南宁市小学新生报名将在7月8日、9日进行,新生名单将在7月15日、16日上午9时,在地段学校内张榜公布,并发放入学通知书。

新建学校招生地段

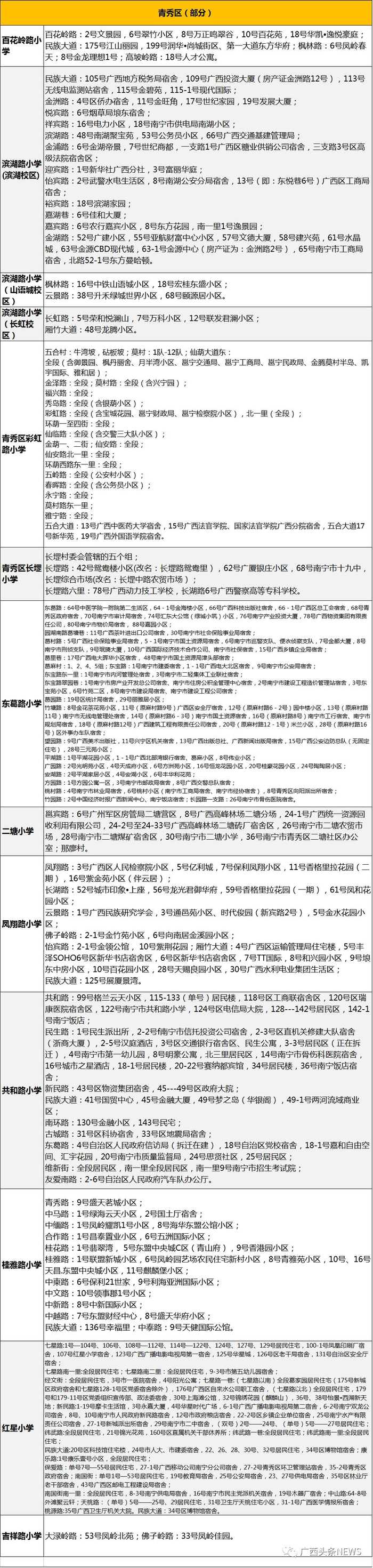
青秀区

吉祥路小学

建校规模:30个教学班

招生范围:大渌岭路:53号凤岭北苑;佛子岭路:33号凤岭佳园

滨湖路小学(长虹校区)

建校规模:36个教学班

招生范围:长虹路:5号荣和·悦澜山,7号万科校区,12号联发君澜小区;厢竹大道:48号龙腾小区

江南区

尚贤湾小学

招生范围:乐贤路16号上乐湾,乐贤路16号上水湾,乐贤路16号上贤湾

良庆区

阳光新城学校五象岭北校区

建校规模:36个教学班,今年一年级招4个班,二至五年级视报名情况招生

招生范围:恒大绿洲、五象岭一带(吉象路以东,吉象路和建设路交叉路口至建设路和五象大道交叉路口以北、五象岭路及以南)

秀田小学五象校区

建校规模:36个教学班,今年一年级招3个班

招生范围:东风路与玉洞大道交界至与绕城高速G7201交界以东、玉洞大道与东风路交界至与玉象路交界以南、玉象路与玉洞大道交界至与绕城高速G7201交界以西、绕城高速G7201与玉象路交界至与东风路交界以北,凤凰路7号

五象新区第二实验小学

建校规模:30个教学班,今年一年级招2个班

招生范围:五象大道688号

兴宁区

兴桂路小学

建校规模:36个教学班,今年一年级招7个班,二至五年级视报名情况招生

招生范围:大乌路:28号中海国际社区;降桥村(原住民):降桥一组、降桥二组、大乌一组、大乌二组、那荷坡

经开区

国凯路小学

建校规模:42个教学班

招生范围:那洪大道:8号铭城商业广场,9号恒大城

邕宁区

五象新区第三实验小学

建校规模:36个教学班

招生范围:龙岗大道以西、龙华路以北、马岭路以东、江湾路以南的单位和街道

民主路小学五象校区

招生范围:良堤路6号(滨堤路与良堤路之间)

2017年南宁部分小学招生地段划分

(详情见各城区政务信息网)

广西头条综合报道   编辑:黄令妍

推荐阅读

点击图片阅读 | 孙大伟空降广西任党委副书记,此前多次到广西考察

点击图片阅读 | 全国铁路大调图,下月起,广西人的出行将迎来巨大变化

【本文来自微信公众号“广西头条NEWS”】

加载中...