新浪新闻

不管怎样,这些粽子别买

中国新闻网

关注

中新网北京5月27日电 (记者 李金磊)端午节马上就来了,粽子已经进入销售旺季。记者注意到,粽子是甜的还是咸的,又引起了一番争论。但是,不管你是吃甜粽子还是咸粽子,千万要擦亮眼睛,以下这些粽子不要买,因为这些粽子都是不合格产品,吃了之后可能这个端午小长假就没法好好过了。

超市里正在热卖的各式粽子。中新网记者 李金磊 摄

探访:不合格粽子现身超市

每逢端午节,粽子是甜的还是咸的,总会在南北方网友间引起一番讨论。偏爱甜粽子的多为北方人,在他们看来,甜粽子才是正宗。而青睐咸粽子的多为南方人,他们认为咸粽子才是粽子的正统。

粽子的甜咸之争,并没有定论,但粽子的质量,却有好坏之分。在端午节来临前夕,国家食药监总局、北京市食药监局先后通报了5批次和4批次不合格粽子。

中新网记者5月26日实地探访了北京多家农贸市场和超市发现,在农贸市场,粽子多为现场制作售卖,价格便宜,单个粽子价格多在1.5元-3元,质量无从判断。而在超市,品牌粽子销售火爆,但也有不合格粽子混入其中。

在北京西城区甘家口一家超市的角落,记者发现了一种被通报为不合格的粽子产品,这种粽子装满了一个箱子,摆在了超市服务台的旁边。这种标称北京建海春食品有限公司生产的小枣粽子,同时出现在国家食药监总局、北京市食药监局公布的不合格粽子名单里。

标称北京建海春食品有限公司生产的小枣粽子。中新网记者 李金磊 摄

国家食药监总局的通报称,北京京客隆商业集团股份有限公司怀柔店销售的标称北京建海春食品有限公司生产的小枣粽子,商业无菌检验结果为非商业无菌;北京市食药监局的通报称,标称北京建海春食品有限公司生产,生产日期为2017-5-7,规格型号为400克(100克×4)/袋的小枣粽子,不合格项目是商业无菌项目。

据悉,商业无菌项目不合格的原因可能是食品生产经营企业未按要求严格控制生产加工过程的卫生条件,或者包装容器清洗消毒不到位,产品杀菌处理不够彻底,引起部分微生物残留;还有可能与产品存储、运输条件控制不当等有关。商业无菌不合格可能会引起食品腐败变质,破坏食品的色、香、味,影响人体的身体健康。

在超市,当记者拿起这种小枣粽子查看时,超市店员立刻对记者表示“不卖”。被问及不售卖的原因,超市店员则回应说:“这是赠品。”

抽查:还有哪些粽子不合格?

粽子好吃,但在购买和食用粽子前,一定要擦亮眼睛,看清楚是否为不合格产品。那么,目前被通报的不合格粽子都有哪些呢?

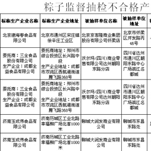
5批次粽子监督抽检不合格产品。来自食品药品监管总局。

国家食药监总局5月25日通报了5批次粽子不合格,分别是北京京客隆商业集团股份有限公司怀柔店销售的标称北京建海春食品有限公司生产的小枣粽子;聊城大润发商业有限公司销售的标称济南玉成伟食品有限公司生产的红枣棕和黑香米棕;沃尔玛(四川)商业零售有限公司达州朝阳东路分店销售的标称三全食品股份有限公司委托成都全益食品有限公司生产的八宝粽和猪肉粽。

目前,食药监总局已要求生产企业所在地北京、山东、四川等省(市)食品药品监管部门责令企业履行相关义务,查清产品流向,召回不合格产品,分析原因进行整改;经营单位所在地北京、山东、四川等省(市)食品药品监管部门已要求有关单位立即采取下架等措施,控制风险。

资料图:市民在包粽子。 中新社记者 陈超 摄

北京市食药监局通报的4批次不合格的粽子是:北京市聚高府食品有限公司生产的生产日期/批号为2017-5-2,规格型号为280g (140g×2粒)/袋的“蜜枣粽子”;北京长升居食品有限公司生产的生产日期为2017-5-9,规格型号为计量称重的“红枣粽子”;标称为北京市聚高府食品有限公司生产,生产日期为2017-3-20,规格型号为280g/袋的“蜜枣粽子”;标称北京建海春食品有限公司生产,生产日期为2017-5-7,规格型号为400克(100克×4)/袋的“小枣粽子”。

目前,上述涉及到的3家粽子生产企业、2家流通企业已分别采取主动召回和下架措施。

资料图:制作粽子。张浪 摄

提示:这样购买和食用粽子才安全

如何才能吃到安全放心的粽子呢?根据国家食药监总局的提示,消费者在选购、贮存、烹煮和食用粽子时,应当注意以下方面:

一是通过正规可靠渠道购买并保存相应购物凭证,要看清外包装上的相关标识,如生产日期、保质期、生产者名称和地址、成分或配料表、食品添加剂、食品生产许可证编号等标识是否齐全;查看包装是否完整或真空包装是否漏气涨袋、散装粽子有没有变质;不要购买无厂名、厂址、生产日期和保质期的产品,不要购买超过保质期的产品。

二是对于真空包装类和速冻类粽子,购买后按照标签所示方式保存,并按照标示食用方法加工食用。散装粽子注意适量买入,最好是现吃现买,避免粽子变质。生熟粽子分开贮存,打开的粽子放在室温下不得超过2小时。

三是食用前应洗净双手,冷藏或冷冻过的粽子,要彻底加热,吃剩的粽子不要反复加热,不要食用馅料已发酸、发苦或口味不正的粽子。(完)

 
加载中...