十三五高铁覆盖超113个城市 约50城开建机场
中国新闻网
原标题:“十三五”高铁覆盖超113个大城市 约50城通飞机(图)
中新网北京3月1日电 (记者 程春雨)日前,国务院印发《“十三五”现代综合交通运输体系发展规划》(简称《规划》)。记者梳理显示,到2020年,高速铁路将覆盖超过113个大城市(包括超大城市);约50多个城市将建成机场进入通飞机时代;同时,全国将以零距离换乘方式重点打造150个综合客运枢纽。随着这些重点工程建设完成,未来民众出行将更方便快捷,来看看有你所在城市吗?
图片来源于《“十三五”现代综合交通运输体系发展规划》
十三五加快高铁建设 高铁将覆盖超113个大城市
2015年底,中国高速铁路运营里程突破1.9万公里,高速铁路与其他铁路共同构成的快速客运网已超过4万公里,基本覆盖中国各省会及50万以上人口城市。
十三五期间,官方将加快高速铁路网建设,贯通京哈—京港澳、陆桥、沪昆、广昆等高速铁路通道,建设京港(台)、呼南、京昆、包(银)海、青银、兰(西)广、京兰、厦渝等高速铁路通道,拓展区域连接线,扩大高速铁路覆盖范围。
根据《规划》,到2020年,高速铁路覆盖80%以上的城区常住人口100万以上的城市,铁路、高速公路、民航运输机场基本覆盖城区常住人口20万以上的城市。
官方2014年发布的《国家新型城镇化规划(2014-2020年)》显示,截至2010年底,我国100万以上人口城市为140个。而2014年3月19日国新办发布会公布的数据显示,当时我国100万人口以上的城市已达142个,其中1000万人口以上的城市有6个。
按照2014年国务院印发的《关于调整城市规模划分标准的通知》,城区常住人口100万以上500万以下的城市为大城市,考虑到大城市数量的不断增加。这意味着到2020年,中国将有超过113个大城市(包括超大城市)开通高铁。
图片来源于《“十三五”现代综合交通运输体系发展规划》
民用航空机场增加50个以上 未来去这些城市更省时
根据《规划》公布的“十三五”综合交通运输发展主要指标,到2020年,民用航空机场增加50个以上,达到260个。2015年,民用运输机场为207个。
《规划》提出,打造国际枢纽机场,建设京津冀、长三角、珠三角世界级机场群,加快建设哈尔滨、深圳、昆明、成都、重庆、西安、乌鲁木齐等国际航空枢纽,增强区域枢纽机场功能,实施部分繁忙干线机场新建、迁建和扩能改造工程。科学安排支线机场新建和改扩建,增加中西部地区机场数量,扩大航空运输服务覆盖面。
《规划》中的快速交通网重点工程显示,十三五期间将建成北京新机场、成都新机场以及承德、霍林郭勒、松原、白城、建三江、五大连池、上饶、信阳、武冈、岳阳、巫山、巴中、仁怀、澜沧、陇南、祁连、莎车、若羌、图木舒克、绥芬河、芜湖/宣城、瑞金、商丘、荆州、鄂州/黄冈、郴州、湘西、玉林、武隆、甘孜、黔北、红河等机场。
记者梳理发现,除北京、成都等地已有机场投入使用外,其他多数城市都还没有民用机场,未来民众前往这些城市,将可乘坐飞机,更便捷省时。
图片来源于《“十三五”现代综合交通运输体系发展规划》
加快推进36条高速公路建设 客车ETC使用率达50%
根据《规划》目标,到2020年,中国公路通车里程将增加57.2万公里到458万公里,其中国家高速公路增加2.2万公里。为完善高速公路网络,加快推进由7条首都放射线、11条北南纵线、18条东西横线,以及地区环线、并行线、联络线等组成的国家高速公路网建设,尽快打通国家高速公路主线待贯通路段,推进建设年代较早、交通繁忙的国家高速公路扩容改造和分流路线建设。有序发展地方高速公路。
十三五期间,官方重点工程为实施京新高速(G7)、呼北高速(G59)、银百高速(G69)、银昆高速(G85)、汕昆高速(G78)、首都地区环线(G95)等6条区际省际通道贯通工程;推进京哈高速(G1)、京沪高速(G2)、京台高速(G3)、京港澳高速(G4)、沈海高速(G15)、沪蓉高速(G42)、连霍高速(G30)、兰海高速(G75)等8条主通道扩容工程。推进深圳至中山跨江通道建设,新建精河至阿拉山口、二连浩特至赛汗塔拉、靖西至龙邦等连接口岸的高速公路。
此外,《规划》提出,到2020年,车辆安装使用ETC比例大幅提升,公路客车ETC使用率由2015年的30%,提高至50%。同时,提高全国高速公路ETC车道覆盖率。提高ETC系统安装、缴费等便利性,着重提升在道路客运车辆、出租汽车等各类营运车辆上的使用率。研究推进标准厢式货车不停车收费。
图片来源于《“十三五”现代综合交通运输体系发展规划》
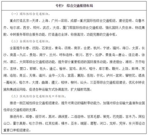
全国重点打造150个开放式、立体化综合客运枢纽
十三五期间,中国各种运输方式衔接更加紧密,重要城市群核心城市间、核心城市与周边节点城市间实现1—2小时通达。打造一批现代化、立体式综合客运枢纽,旅客换乘更加便捷。按照零距离换乘要求,未来在全国重点打造150个开放式、立体化综合客运枢纽。
为促进枢纽站场之间有效衔接。《规划》提出,强化城市内外交通衔接,推进城市主要站场枢纽之间直接连接,有序推进重要港区、物流园区等直通铁路,实施重要客运枢纽的轨道交通引入工程,基本实现利用城市轨道交通等骨干公交方式连接大中型高铁车站以及年吞吐量超过1000万人次的机场。
按照官方目标,到2020年城市轨道交通运营里程比2015年增长近一倍,达到3300公里。将完善优化超大、特大城市轨道交通网络,推进城区常住人口300万以上的城市轨道交通成网。加快建设大城市市域(郊)铁路,有效衔接大中小城市、新城新区和城镇。(完)