谭旻研究员在《固态电路学报》上发表论文
华中科技大学
新闻网讯 近日,微电子学与集成电路领域国际顶级期刊《固态电路学报》(IEEE Journal of Solid-State Circuits,简称JSSC)上登载了我校光电信息学院谭旻研究员与香港科技大学暨永雄教授合作发表的论文“A 100 MHz Hybrid Supply Modulator With Ripple-Current-Based PWM Control”。谭旻为该文章的第一作者。这是我校历史上首次以第一作者单位在JSSC上发表论文。

论文标题网站截图
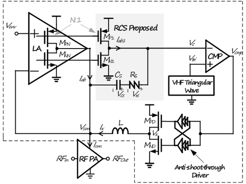
该论文阐述了世界上第一款能够工作在100MHz开关频率的脉宽调制混合电源调制器芯片,用于给4G/5G通信中的射频功率放大器供电,解决4G/5G通信中由于高峰均比发射信号造成的射频功放效率低下的问题,大幅延长电池使用寿命。本论文是中国大陆科研机构首次在电源调制射频功放领域发表的JSSC论文,有助于我国在此领域的研究和产业化工作进一步向纵深开展。

论文所阐述混合电源调制器的方框图。
电源调制射频功放是4G/5G通信中的前沿关键技术,也是当前业界和学界共同关心的重大问题。4G/5G通信以正交频分复用(OFDM)技术为核心,但是OFDM技术存在发射信号峰均比高的固有缺点。对于使用恒定电源的射频功放,电源电压与输出电压之间的电压差会转化成热量消耗掉,显著降低射频功放的效率。电源调制射频功放则可以根据输出信号的包络,动态调节电源电压,减小其与输出电压之间的电压差,达到提高射频功放效率的目的。电源调制射频功放的难点在于电源调制器的设计。近年来有多篇电源调制射频功方面的JSSC论文被发表,业界第一款电源调制射频功放芯片于2013年由美国高通公司研制成功,并被应用到iPhone手机中。除了手机终端外,电源调制射频功放还可以被用于手机基站,相控阵雷达等其他重要领域,吸引了包括美国高通公司和DAPAR在内的众多顶级研发机构的关注,具有重大的经济价值和国防意义。
据介绍,JSSC为微电子学与集成电路领域国际顶级期刊,1966年创刊至今,中国大陆仅有清华大学、复旦大学、中科院等少数机构发表论文约30篇。

谭旻研究员
谭旻研究员于2005年获我校学士学位,2008年获香港中文大学硕士学位,2008年至2011年间任职于中国电子科技集团,2015年获香港科技大学集成电路设计方向博士学位。2016年9月以正研究员身份入职我校光电信息学院及武汉国际微电子学院,并在超大规模集成电路与系统研究中心支持下开展工作。近年来,谭旻已经在国际期刊和会议上发表一作论文15篇,其中包括JSSC一作论文3篇。