遗传发育所等揭示突触后支架蛋白的树突分布机制
中国科学院网站
中枢神经系统中神经元树突表面被称作树突棘的膜状突起是兴奋性神经递质的主要接收位点。位于树突棘中的突触后支架蛋白对于维持其结构和功能至关重要。由于神经元具有高度极性化的结构,在胞体合成的突触后支架蛋白如何被运输至远离胞体的树突棘是一个重要而有趣的细胞生物学问题。
中国科学院遗传与发育生物学研究所分子发育生物学国家重点实验室刘佳佳研究组先前在HeLa上皮细胞中的研究表明,SNX6是dynein‒dynactin动力蛋白复合体的货物介导分子。它通过与dynactin亚基p150Glued和retromer亚基SNX1直接作用,将动力蛋白复合体与retromer结合的囊泡货物连接,介导从胞内体到反式高尔基膜的逆向运输(Hong et al. Cell Research 2009, Niu et al. Nat Cell Biol 2013)。最近,刘佳佳研究组和南京大学教授石云课题组合作揭示了SNX6在兴奋性神经元中运输突触后支架蛋白Homer1 b/c的重要生物学功能。
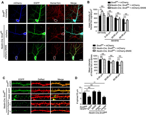
他们通过行为学测试发现SNX6在中枢神经系统中的基因敲除导致小鼠呈现空间学习记忆缺陷。由于空间学习记忆依赖于大脑皮层海马区,他们进而分析了Snx6-/-小鼠海马区CA1和CA3神经元的形态和功能,发现位于CA1神经元的顶端树突远端的树突棘密度降低,同时CA1神经元兴奋性突触减少,谷氨酸受体AMPAR的质膜表达水平下降。电生理分析发现AMPAR介导的突触传递受损。他们继而发现SNX6通过PX结构域与突触后支架蛋白Homer1b/c结合,而Snx6-/-小鼠CA1神经元的树突远端中,Homer1b/c在树突干和树突棘中的分布均有减少。进一步研究发现,SNX6介导了Homer1b/c囊泡和dynein‒dynactin的结合,SNX6缺失导致树突干中运动的Homer1c囊泡减少。由于Homer1b/c高度表达于CA1神经元并调控树突棘的结构及AMPAR的内吞运输,这些结果提示SNX6通过介导树突干中dynein‒dynactin驱动的长程囊泡运输,参与调控了Homer1b/c在远端树突中的分布,从而调控树突棘的形成/稳定及其突触传递功能。该项研究首次揭示了一种重要的突触后支架蛋白在树突中长程运输的分子机制。
该项研究成果以题为Ablation of SNX6 leads to defects in synaptic function of CA1 pyramidal neurons and spatial memory 的研究长文形式于1月30日在线发表于eLife。刘佳佳研究组博士研究生牛洋、助理研究员戴中华及南京大学硕士研究生刘文学为该论文的共同第一作者,石云与刘佳佳为该论文共同通讯作者。该研究得到了国家自然科学基金委、科技部和中科院的资助。
文章链接

SNX6调控突触后支架蛋白Homer1b/c在海马区CA1神经元树突远端的分布及树突棘密度
中枢神经系统中神经元树突表面被称作树突棘的膜状突起是兴奋性神经递质的主要接收位点。位于树突棘中的突触后支架蛋白对于维持其结构和功能至关重要。由于神经元具有高度极性化的结构,在胞体合成的突触后支架蛋白如何被运输至远离胞体的树突棘是一个重要而有趣的细胞生物学问题。
中国科学院遗传与发育生物学研究所分子发育生物学国家重点实验室刘佳佳研究组先前在HeLa上皮细胞中的研究表明,SNX6是dynein‒dynactin动力蛋白复合体的货物介导分子。它通过与dynactin亚基p150Glued和retromer亚基SNX1直接作用,将动力蛋白复合体与retromer结合的囊泡货物连接,介导从胞内体到反式高尔基膜的逆向运输(Hong et al. Cell Research 2009, Niu et al. Nat Cell Biol 2013)。最近,刘佳佳研究组和南京大学教授石云课题组合作揭示了SNX6在兴奋性神经元中运输突触后支架蛋白Homer1 b/c的重要生物学功能。
他们通过行为学测试发现SNX6在中枢神经系统中的基因敲除导致小鼠呈现空间学习记忆缺陷。由于空间学习记忆依赖于大脑皮层海马区,他们进而分析了Snx6-/-小鼠海马区CA1和CA3神经元的形态和功能,发现位于CA1神经元的顶端树突远端的树突棘密度降低,同时CA1神经元兴奋性突触减少,谷氨酸受体AMPAR的质膜表达水平下降。电生理分析发现AMPAR介导的突触传递受损。他们继而发现SNX6通过PX结构域与突触后支架蛋白Homer1b/c结合,而Snx6-/-小鼠CA1神经元的树突远端中,Homer1b/c在树突干和树突棘中的分布均有减少。进一步研究发现,SNX6介导了Homer1b/c囊泡和dynein‒dynactin的结合,SNX6缺失导致树突干中运动的Homer1c囊泡减少。由于Homer1b/c高度表达于CA1神经元并调控树突棘的结构及AMPAR的内吞运输,这些结果提示SNX6通过介导树突干中dynein‒dynactin驱动的长程囊泡运输,参与调控了Homer1b/c在远端树突中的分布,从而调控树突棘的形成/稳定及其突触传递功能。该项研究首次揭示了一种重要的突触后支架蛋白在树突中长程运输的分子机制。
该项研究成果以题为Ablation of SNX6 leads to defects in synaptic function of CA1 pyramidal neurons and spatial memory 的研究长文形式于1月30日在线发表于eLife。刘佳佳研究组博士研究生牛洋、助理研究员戴中华及南京大学硕士研究生刘文学为该论文的共同第一作者,石云与刘佳佳为该论文共同通讯作者。该研究得到了国家自然科学基金委、科技部和中科院的资助。
文章链接

SNX6调控突触后支架蛋白Homer1b/c在海马区CA1神经元树突远端的分布及树突棘密度