新浪新闻

2015君百略上市公司大市值报告

新浪文创

关注

报告一 2015上市公司大市值排行榜

回顾2015年,资本市场经历了巨幅波动和牛熊切换,不少上市公司市值也因此呈“过山车”式的变化。一方面,上市公司市值呈现出“大者恒大”的特征,2014年市值前十强仍然位居2015年市值前十强,仅彼此间的位次有所变化。另一方面,“大浪淘沙、新人辈出”特征也很明显,一些上市公司通过借壳或重组进入百强,另一些公司以内生增长穿越牛熊,实现了市值的快速成长。

 

截至2015年12月31日沪指以3539.18点收官,全年上涨9.41%,相应年末A股市值总额创出新高52.96万亿元,同比上升43.31%。2015年度大市值100强公司总市值达21.7万亿,占A股总市值的40.97%,比上年百强总市值22.21万亿减少了5760亿元。市值万亿以上公司有5家,工商银行取代中国石油成为榜首公司,中国石油、建设银行、中国银行、农业银行紧随其后。千亿以上公司有69家,比上年增加20家。

2015年百强榜首公司市值较2014年百强榜首公司市值有明显下滑,万亿以上的超大市值公司2015年度总市值均较上年有所下滑,但同时百强的门槛提高了百亿级。2015年百强第一名工商银行市值达到15751.27亿元,末位中航飞机则为685.79亿元,两者相差近22倍;2014年百强第一为中国石油,市值达18935.19亿元,末位潍柴动力为538.35亿元,两者相差34倍。

综合分析,百强特点如下:

1。金融行业独占鳌头

大市值百强中,有31家金融机构入榜,其总市值占百强总市值的比例为51.49%。前50强中有25家金融机构,其总市值占50强总市值比例为62.33%;前20强中有13家金融机构,其中10家为银行,13家金融机构总市值占20强总市值的比例为71.73%。

2。 国企占多数

在市值百强中,其中 64家为中央或地方国企,占据绝对多数,公众企业和民营企业位列其次,外资企业只有1家。

3。 北京、广东、上海企业数量位居前三

在注册地域分布方面,市值百强中,北京、广东和上海分居前三位,其中北京有42家,广东20家,上海19家。与2014年比较,百强中北京企业数量持平,上海、广东企业分别增加7家、5家。

二、大市值百强子榜单

1.2015大市值百强新上榜公司

百强新上榜公司中,分布前三的行业是证券、传媒和房地产开发,分别新上榜5家、4家和3家公司。分布前三的地域分别是上海、北京和广东,分别新上榜7家、6家和6家公司。

2。 2015大市值百强排名提升最多公司

百强排名提升最多公司中,行业分布较散,10家公司分布在10个不同行业。分布前三的地域为北京、广东和上海,分别为3家、2家和2家。

3。 2015大市值百强排名下降最多公司

百强排名下降最多企业中,分布前三的行业为金融、电力、汽车,其中金融业有7家公司(证券业有5家),电力、汽车整车行业各占2家。分布前三的地域分别为北京、广东、上海,分别为9家、4家和3家。

报告二 2015上市公司市值成长十强

一、市值成长十强榜单

1。 市值成长综合十强

2。 借壳类公司市值成长十强

3。 资产重组类(非借壳)公司市值成长十强

4。 借壳预期类公司市值成长十强

5。 内生增长类公司市值成长十强

二、市值成长十强特征分析

1。 市值成长十强共同特征

2015上市公司市值成长十强具有如下共同特征:

(1)大部分公司在考察期内有重大资产重组事项公布或者完成,其中7家公司为借壳,2家公司为非借壳类资产重组,1家公司未发生重大资产重组事项也未发布重大资产重组公告,但外界普遍预期阿里支付宝会借壳上市。

(2)被借壳对象均为小于100亿元市值的公司。

(3)被借壳对象财务状况多为严重亏损,其中ST超日连续两年亏损带上“特殊处理”的帽子。                                        

2。 并购重组是上市公司穿越牛熊市、获得市值快速增长的关键因素      

2015年中国并购市场共完成交易2692起,较2014年的1929起大增39.6%。披露金额的并购案例总计2317起,涉及交易金额共1.04万亿元,同比增长44.0%,平均并购金额为4.50亿元。其中借壳上市共79起,交易总价值高达5505亿元。在79起借壳中,交易总价值在100亿元以上的就有8起。

2015年A股经历了牛熊转换,并购重组成为上市公司穿越牛熊市,实现市值快速增长的关键因素。

监管层积极支持上市公司开展并购重组。2015年8月31日,证监会、财政部、国资委、银监会四部委联合发布《关于鼓励上市公司兼并重组、现金分红及回购股份的通知》,在并购重组监管中将进一步简政放权,扩大并购重组取消行政审批的范围,简化审批程序;鼓励支付工具和融资方式创新,推出定向可转债作为并购支付工具;鼓励国有控股上市公司依托资本市场加强资源整合,调整优化产业布局;鼓励通过并购贷款、境内外银团贷款等方式支持上市公司实行跨国并购。

三、通过借壳实现市值跨越式成长的两个典型案例

案例1:绿地控股借壳金丰投资

金丰投资是上海市地方国企,以房地产流通服务和房地产投资开发等为主业,2014年全年实现收入1.1亿元,净利润-3.65亿元,同比下降624.19%,亏损严重。2014年,金丰投资以全部资产及负债与上海地产集团持有的绿地集团股权进行等额置换。同时,金丰投资向绿地集团全体股东非公开发行A股股票购买其持有的绿地集团股权。本次交易完成后,金丰投资将拥有绿地集团100%股权,将成为上海市国资系统中的多元化混合所有制企业。2015年8月18日,“金丰投资”正式更名为“绿地控股”,这意味着绿地实现整体上市;公司A股总股本121.68亿股,前一交易日收盘价24.38元,以当日开盘价计算,市值即超3000亿,较借壳前市值增长了28倍,总市值居A股第16位。

案例2:分众传媒借壳七喜控股

七喜控股是一家计算机整机以及周边设备和移动通讯产品的专业制造商,也是国内获得手机生产牌照的厂商之一。2013年公司在报告期内归属于上市公司股东的净利润亏损1.29亿元,同比大幅下滑1674.31%。2015年,分众传媒作价457亿元借壳,其中七喜控股以全部资产及负债与分众传媒100%股权等值部分进行置换。2015年12月,借壳事项被批准。受借壳影响,七喜控股市值已从年初22亿元增长至年末的1751亿元,增长77倍。

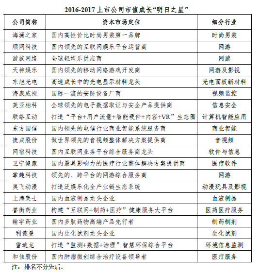
报告三 2016-2017上市公司“明日之星”榜单

基于对A股上市公司市值表现关键影响因素的多年、多样本分析研究,君百略建立了“明日之星”评价指标体系,据此评选出有较大市值成长潜力的20家上市公司作为2016-2017年度“明日之星”。

一、评价方法体系

“明日之星”指标评价体系包括了财务指标、估值指标、行业景气度、商业模式、资源能力、公司治理等六个维度。数据主要来源于上市公司披露的公告、金融机构发布的研究报告、权威部门发布的行业数据。

二、上市公司“明日之星”榜单

我们对全部2910家A股上市公司的财务指标、估值指标、行业景气度、商业模式、资源能力、公司治理等六个方面进行系统深入的分析,筛选出未来1-3年最具市值成长潜力的20家公司,如下表:

 

三、上市公司“明日之星”特征分析

通过对筛选得到的20家公司的归纳分析,我们可以看出 20家上市公司在以下方面有较多的共同特征:

1。 行业分布

从上表可以看出,筛选得出的20家上市公司主要分布于在互联网或者信息服务相关行业以及医药医疗行业,其中12家属于互联网相关企业,4家属于医药医疗类企业。

一方面,在创业2.0的推动下,互联网与传统行业的深度融合推动经济形态的不断改变已成为社会发展的必然趋势,“互联网+”的全新概念逐渐成为一种新的经济发展形态,未来五年将是互联网相关行业发展的黄金时期。

另一方面,由于我国经济增长和人口结构老龄化,催生了对医药医疗的大量需求。根据国家卫计委估计,未来30年我国的人口仍将持续增长,诸多如恶性肿瘤,心血管等老年人群易发病症的药物需求将进一步增加,医药医疗大健康领域在未来一段时间增长潜力巨大。

其他一些属于相对传统,发展较成熟行业的企业,它们基本为行业内的龙头企业,或处于垄断地位,短时间其他企业很难超越,行业优势明显。如海澜之家,独特的供应链模式使它保持着国民男装的龙头地位,在纺织服装行业增速放缓的大背景下仍能实现逆市增长,且增速迅猛。

 2。 财务绩效

单从财务角度来看,所选20家上市公司无论是在利润还是在营业收入均是同行业的佼佼者,财务和资产状况较为理想。

20家公司大部分的销售毛利率处于50%-80%区间内,毛利率水平较高,而其他财务指标诸如主营业务收入增长率、净利润增长率、净资产收益率、资本回报率和潜在收益率等均为同行业较高水平,说明入选上市公司业绩较好,未来增长潜力空间较大。

 3。 商业模式

进一步分析可以看出,筛选所得20家上市公司均有不同程度商业模式上的创新或突破,利润增长的持续性较好,竭力打造行业内领头羊的地位。

如美亚柏科充分把握大数据时代的机遇,紧抓数据驱动安全契机,受移动互联网和海量视频数据爆发驱动,大力开发移动端取证,大数据平台等一系列业务,着力打造互联网取证龙头企业,开启了国内电子取证技术发展的黄金时代。

东旭光电则一方面在做大做强自身两大主业“装备制造”和“玻璃基板”的基础上,另一方面积极向面板装备转型,向光电显示产业链上游材料延伸,进军蓝宝石,石墨烯等领域,逐步发展成为光电显示材料领域的龙头企业。

卫宁健康作为医疗卫生信息化行业的领军企业,在拥有优质医疗资源的京津、长三角、珠三角等地区占据大量的市场,加快资源整合和商业模式优化,投资“贴心医生”APP,云康布局覆盖病前体检、保健、病后康复、慢病管理等各个环节,与云医共同向居民提供一站式的O2O与B+B2C医疗健康服务。“贴心医生”将完善公司在移动医疗领域的布局,与公司的体检管理、糖尿病与孕妇管理、远程电生理监测等业务产生协同提供基于垂直社交的健康服务,目前医生与患者用户均集中在北京地区,规模已达千万。

综合来看,筛选出的20家上市公司均积极顺应了当下技术和经济发展趋势,有针对性地对已有商业模式进行创新,以响应当下社会的需求。

4。 资源能力

在资源能力方面,20家上市公司在所属行业内均有自身独特的领先技术资源,不断革新自身技术,紧盯国际领先水平。

以联络互动为例:公司依托联络OS庞大且高粘性的用户群体,为智能硬件项目实施提供客户资源导入渠道,逐步将产品线从手机蔓延到其他智能硬件,实现用户、设备、内容和平台的互联互通,构建“平台+用户流量+智能硬件+内容+VR”自有及合作生态圈,提高用户体验,打造“联络”品牌的知名度。48亿定增项目募资完成,智能硬件今年将快速发展,公司在硬件领域拥有美国顶尖VR 公司Avegant 21.02%的股权,Avegant 将是VR 市场的重量级玩家,公司同时布局了移动医疗、互联网金融、可穿戴设备,打造联络OS 生态圈。

再如和佳股份:整合和优化公司内外部资源,坚持以技术研发和服务作为公司的核心竞争力,确立了在全国肿瘤微创综合治疗设备和医用分子筛制氧业务细分市场中的领导者地位,并在基层数字化影像远程诊断工程中实现突破;未来,公司计划将全面引入美国先进的康复医疗模式、流程、服务标准、设备、技术和人才培训体系,致力于将和佳康复医院打造为中国一流水准的康复医院。

5。 市值管理情况

市值管理作为公司实现业务发展及良性资本运作的基础,入选“明日之星”的20家公司大多开展积极的市值管理,推动产业升级、商业模式优化、再融资和并购重组,利用产业和资本两个市场规律,对影响公司市值的核心因素开展积极管理,有望为未来上市公司市值表现奠定基础。

免责声明

本报告由君百略咨询公司研究并发布,所采用数据均来自合规渠道,分析逻辑基于作者的专业理解,本报告力求独立、客观和公正,结论不受任何第三方的授意或影响。

在任何情况下,本报告中的信息或所表述的意见均不构成对任何人的投资建议,也不对任何人因使用本报告中的任何内容所引致的任何损失负任何责任。阅读到本报告的任何人务必注意,其据此做出的任何投资决策与君百略、君百略员工或者关联机构无关。市场有风险,投资需谨慎。任何人不应将本报告作为作出投资决策的唯一参考因素,亦不应认为本报告可以取代自己的判断。在决定投资前,如有需要,请务必向专业人士咨询并谨慎决策。

本报告版权为君百略咨询公司所有,未经许可,任何机构和个人不得以任何形式翻版、复制、发表或引用。如征得本公司同意进行引用、刊发的,需在允许的范围内使用,并注明出处为“君百略”、“君百略咨询”或“君百略市值管理实验室”,且不得对本报告进行任何有悖原意的引用、删节和修改。

《2015君百略上市公司大市值报告》研究小组名单

张政军

张海峰 袁俊

闫志攀 陈璠 钟悦

张瀚文 曾宇 檀雅静 高诚诚 孔德华 樊灏 高鹏

加载中...