江西替考案4名买分考生来自菏泽 有人刚读高二
新京报
马某福在火车上被抓时,乘警在其身上发现的物品,含“张某”准考证。
江西省教育考试院官网上查询到的考生“张某”的高考体检信息。
江西省教育考试院官网截图
■ 江西替考事件追踪
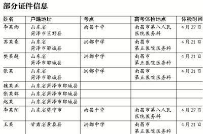
新京报讯 在江西南昌高考替考组织卧底期间,南都卧底记者掌握了多张高考准考证。截至目前,新京报记者共获得了6张准考证。
6张高考准考证属王某(户籍地址为甘肃景泰,下同)、李某阳(山东济宁)、李某雨(山东菏泽市巨野县)、樊某超(山东菏泽市郓城县)、苏某豪(菏泽市郓城县)、张某(菏泽市郓城县)。据南都卧底记者介绍,拥有高考准考证的6人,疑似为买分者。目前已被警方控制的2名替考组织“头目”也来自菏泽地区。
菏泽教育部门表示将严查严惩
连日来,新京报记者来到山东菏泽地区,根据户籍地址,对4名疑似买分者进行了走访。记者发现,有的户籍所在村子不存在这个人,也查不到学籍信息;有些目前仍在读高二,却在南昌参加了高考。
菏泽市教育局相关负责人对新京报记者表示,初步排查发现,“苏某豪”在学籍信息中无法找到,“李某雨”和“樊某超”,并不在今年应届高三学生名单中。郓城县教育局一负责人称,“张某”目前在读高二。
“如果确实存在替考情况,查实后我们一定严惩。”菏泽市教育局一负责人表示,目前南昌警方正处于案件调查阶段,且多数考生属于未成年人,因此无法透露更多情况。
郓城县公安局宣传科一负责人亦表示,南昌警方正在调查案件情况,该单位无法提供更多信息。
湖北多所高校表示暂未发现替考学生
新京报记者从多家湖北高校学生和相关知情人士处获悉,参与此次替考事件的人员大部分来自湖北几所著名高校。
昨日,记者向6所湖北高校了解其校内人员是否存在替考现象,但学校均表示暂未收到南昌警方的“协助调查”通知,也未收到任何有关替考的举报信息。
武汉某著名工科类大学被网传为替考集中地。据新京报记者了解,该高校近日开始排查在校人员的离校情况,并要求各院系班级做好6月5日至7日期间离校人员的具体去向和目的。昨日下午,该高校党委宣传部人员表示,并没有发现有替考大学生,具体情况仍在调查中。
以上高校均表示,学校坚决杜绝学生参与社会替考事件,一经发现将严格按照规定对其进行处罚或开除学籍。
■ 追问
无户口学籍如何报考
据南都卧底记者提供的“苏某豪”准考证显示,苏某豪考点为洪都中学。南都记者拍摄的“苏某豪”“身份证”显示,苏某豪出生于1997年11月13日,家庭住址位于“郓城县武安镇苏庄行政村141号”。经查询证实,上述户籍信息无误。
然而,新京报记者调查发现,郓城县只有一个“苏庄行政村”,但并不在武安镇,而属于紧挨着的双桥镇。据苏庄村村支书介绍,该村20多年前确曾属于武安镇。
苏庄村位于郓城县城以南,相距仅9公里。村支书表示从未听说有叫“苏某豪”的人。新京报记者在村委会翻阅了全村户口本,未找到名叫“苏某豪”的人。
该村村支书表示,“苏某豪”即使是户口迁出了,也应该在户口本上能查到。菏泽市教育局相关负责人亦表示,“即使学籍转出去了,按理来说也应该能查到,但‘苏某豪’没有信息”。
据新华社报道,有关人士告诉记者,枪手所顶替的对象有一种是社会化的考生,即凭空造一个不存在的人的完整信息,等考试后将考分卖出去,买家更名换姓上大学,“这种操作难度更大,需要通过前期的户籍、学籍、体检等过程的审查,之后还要更名换姓,要买通更多人。”
高二生何以参加高考
替考组织头目马某福被抓时,警方在其身上发现了一张2015年高考准考证。据知情人提供的图片显示,这张准考证是一位名叫“张某”的考生,考点位于南昌市洪都中学理工11考场第18号座位。
新京报记者调查发现,“张某”出生于1997年9月13日,户籍地址位于郓城县郓城镇粉张庄村。昨日上午,新京报记者赶往上述地址时,“张某”奶奶表示,张某跟父母住在县城,“他还没到高考年纪”。
郓城县人口和计划生育局官网2013年6月10日发布的一份中考加分公示名单里,当时就读于郓城县第一初级中学的张某位列其中。以此推算,目前张某为高二学生。郓城县教育局一负责人亦证实,“张某”目前仍是在校高中生。
菏泽市教育局负责人称,“李某雨”和“樊某超”,也不在今年应届高三学生名单中。
高二学生为何拥有高考资格?新京报记者登录江西省教育考试院官网查询发现,今年4月21日,“张某”在南昌市第五医院医务科完成了体检,体检结论是“政审合格,同意报考”。
南方都市报此前披露,其中一些替考者直至开考前的数月内并未到过南昌,而南都卧底记者也没有参加过体检。
截至目前,新京报记者未获得江西教育厅对于此事的最新回应。
涉事身份证来自哪里
上述六名疑似买分者中,新京报记者获得了其中4人对应的身份证。经比对户籍信息后发现,这些身份证仅照片被换成了替考者头像,家庭住址、身份证号码等与户籍信息相一致。身份证来源目前暂未清楚。
新京报记者调查还发现,替考组织成员手持的部分身份证是由原所有人不慎丢失后获得的。
替考组织“头目”马某福被抓时,身上共查出三张身份证。其中,一张是其本人,另两张均属于他人。据知情人告知,其中一张身份证,是一位名叫“张某辉”的郓城人。
昨日下午,新京报记者找到了张某辉本人。据其介绍,他目前正在郓城县一中学上高二,大约在半年前发现丢失了身份证,但一直未办理挂失。
“前几天才知道孩子身份证被人冒用了。”张某辉母亲称,前天当地派出所民警找到她询问,并要求她证明孩子身份证确实丢失。
另一名郓城人“魏某正”也出现了上述情况。南都卧底记者在与替考组织成员接触时,曾拍摄到了“魏某正”的身份证照片。但新京报记者多方调查发现,魏某正目前正读高二。昨日下午,新京报记者前往其母亲工作单位,被告知魏某正也丢失了身份证。
本版采写/新京报记者 杨锋 程媛媛 实习生 佟欣
(原标题:4“考生”来自菏泽 1人无户口学籍)