新浪新闻

北京公布禁止露天烧烤区域 拨96310可举报(图)

京华时报

关注
公布禁止露天烧烤区域

调查:你支持北京禁止露天烧烤吗?

夏天一到,露天烧烤和大排档又成了“街头一景”。市城管局昨天联合市环保局召开露天烧烤整顿部署会,首次对外公布了房山、通州等远郊区县禁止露天烧烤的区域。

据市城管局介绍,四环路以内及各远郊区县划定的禁止区域,今后将对店外经营露天烧烤“零容忍”。

□发布

通州全区禁止露天烧烤

昨天,市城管局公布了门头沟、房山、通州、顺义、大兴、平谷、密云以及亦庄开发区等行政区划中禁止露天烧烤食品区域,其中通州、亦庄开发区全辖区禁止露天烧烤。其余几个区县禁止露天烧烤的区域,基本上都是城区中心,还有学校、景区、居民小区周边等。

据记者了解,延庆县属于依申请公开,可以向县政府申请公开禁止的区域;怀柔和昌平暂未公布禁止露天烧烤食品的具体区域。

上述禁止的区域加上城六区,都属于禁止露天烧烤的地区。市城管局表示,对于在城六区以及远郊区县划定的禁止区域内露天烧烤的,城管部门将坚决取缔。

政府领导为第一责任人

市城管局表示,按照《北京市2013-2017年清洁空气行动计划》的整体部署和市城管局的方案,今年四环路以内的城市核心区以及远郊区县政府划定的禁止露天烧烤范围内,将对店外经营露天烧烤实施“零容忍”。

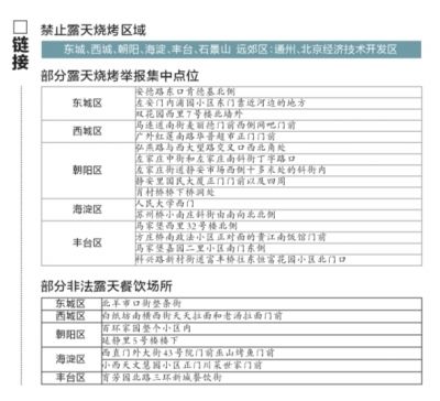
据介绍,市民举报的36处露天烧烤点位中,朝阳最多,共有16处,海淀最少,只有2处;而在全市66处非法大排档市民举报集中点位中,海淀以13处排名第一,朝阳共有11处。

市城管局相关负责人表示,城市管理需要以属地政府为主,因此整治露天烧烤问题也将落实属地政府的责任,由街乡镇政府领导作为第一责任人,建立联合执法组制度。如果餐馆因露天烧烤疑似向天空直接排放污染物,案件将移送环保等部门,按照大气污染防治的有关规定进行处罚。

此外,每月对各区县、地区治理整顿情况进行通报,对整治不得力的地区政府,城管将联合环保部门进行专项督导。

拨96310举报露天烧烤

城管执法部门表示,今年要完成96310城管热线露天烧烤及露天大排档群众举报分别同比下降15%以上的总体目标。同时,将通过推广深化“事前布控、非现场执法、联合执法”三项措施与“宣传、取证、约谈、签约、联合执法”五步工作法等工作措施,依法履职,坚决取缔露天烧烤。

另据统计,今年1至4月,城管部门共查处露天烧烤问题2214起,罚款20.3万元。今年4月,96310城管热线共受理市民对露天烧烤的举报4646件,环比3月上升135%,同比去年下降31%。

□释疑

1 烧烤是否污染空气

中科院大气物理研究所研究员王跃思表示,露天烧烤不仅危害空气质量,还阻碍交通,存在诸多安全隐患,所以必须取缔。

王跃思说,北京现在的空气污染很严重,所以对于污染源要“苍蝇”、“老虎”一起治,对于空气质量不利的东西,必须坚决制止。研究表明,整个餐饮业在北京本地PM2.5的来源中占5%~10%,这其中烧烤占多少,由于其时间和地点的不确定性,很难去定量,但肯定是PM2.5来源的一部分,所以应该取缔。

2 如何管理室内烧烤

北京市环境监察总队副队长张战平介绍,根据要求餐饮企业在做环评审批时,如果有烧烤项目要上报审批。审批通过后,首先要使用清洁能源进行烧烤,其次要安装油烟净化装置,并保障装置正常使用和达标排放。

张战平表示,依据《北京市大气污染防治条例》,不正常使用油烟处理设施的餐饮企业,将面临环保部门从5000元到5万元不等的罚款。而对于无照经营烧烤项目的餐馆,则将受到工商部门处罚。

□探访

左家庄露天烧烤生意红火

昨天晚上10点,记者探访左家庄南斜街、左家庄中街、左家庄北斜街,三条街上存在约十余处流动露天烧烤摊,食客熙熙攘攘,现场烟雾缭绕。

左家庄南斜街与左家庄中街交叉的丁字路口有5个烧烤摊,烧烤架上冒出浓浓的灰烟,空气中弥漫着烧烤的味道。不少食客围坐在一起聊天、喝酒。桌椅下散落着肉串的签子、塑料袋、卫生纸等垃圾。

左家庄中街和左家庄西街交叉的十字路口的烧烤摊距离最近的居民楼仅20米左右。烧烤产生烟雾和气味不断飘向居民楼的窗口。

“太吵了,每天晚上都要闹到十二点多,摊儿不散我们睡觉都不踏实。”左家庄北里的多名住户称,每晚楼下的烧烤摊一开张,楼上都不敢开窗,既污染空气又扰民。

居民孙先生称,他每天早上5点多就外出散步,经常看到烧烤摊所在的位置留下不少垃圾。由于这些垃圾混着油脂,粘在地面上环卫工清理起来非常费劲。

一个露天烧烤摊的老板说,他们一般晚上9点出摊,凌晨1点左右收摊,赶上天气好的时候生意还不错,“9点出摊就是不想遇上城管”。

昨晚11点,记者电话联系朝阳区城管监察大队左家庄分队,向其举报了左家庄南斜街、左家庄中街、左家庄北斜街三条街上存在露天烧烤摊位。值班人员称露天烧烤产生的气体确实污染大气,将尽快联系执法车辆到该区域核实情况,并对露天烧烤摊进行劝离。

京华时报记者 袁国礼 王硕 张思佳

(原标题:北京公布禁止露天烧烤区域)

调查状态:已结束 欢迎参加问卷调查
1.

你支持北京禁止露天烧烤吗?(必选)*

支持,露天烧烤既影响交通又污染环境
不支持,禁止了会失去很多乐趣
不好说。
2.

你有在露天烧烤过吗?(必选)*

没有
3.

看见有人露天烧烤你会举报吗?(必选)*

不会
不好说
加载中...